3377体育网站网页-优惠多多-快速访问
网站首页
关于我们
3377体育简介
现任领导
机构设置
联系方式
团队队伍
教学科研人员
实验技术人员
退休人员
人才培养
本科生培养
公司产品
获奖成果
教学资源
科学研究
科研动态
科研机构
团队建设
硕士学位授予点
实验中心
实验教学中心
省级实验示范中心
党群工作
党的建设
全面从严治党
学习资料
二十大专题
团学工作
通知公告
学工队伍
团学动态
规章制度
光荣榜
员工风采
下载专区
教学教务
网站首页
>>
教学教务
>> 正文
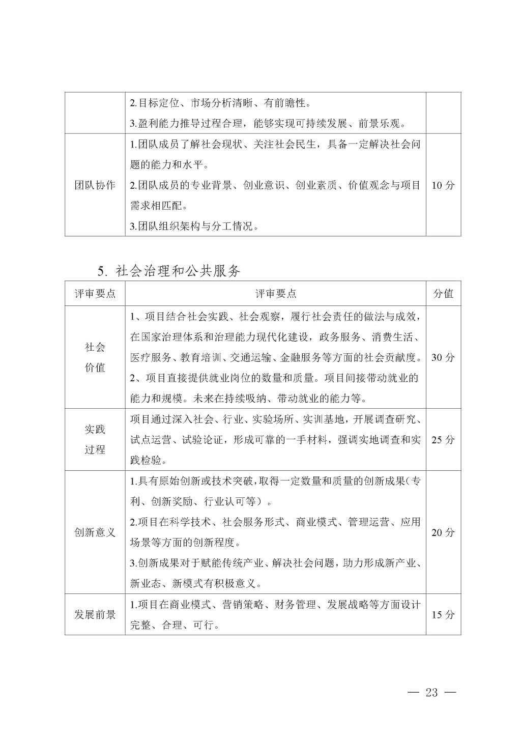
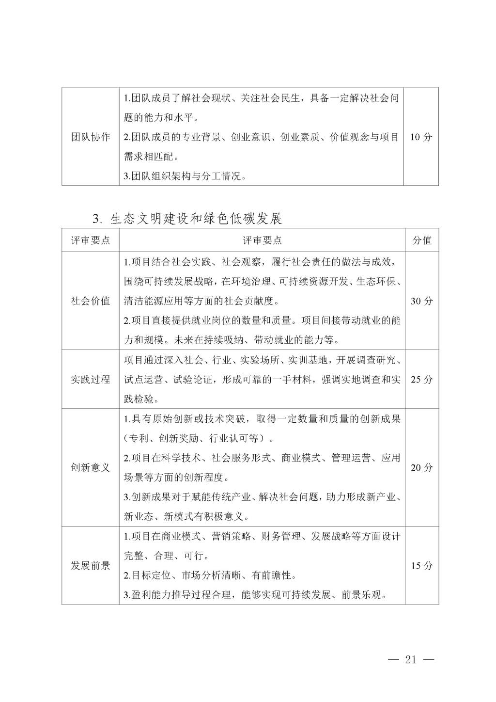
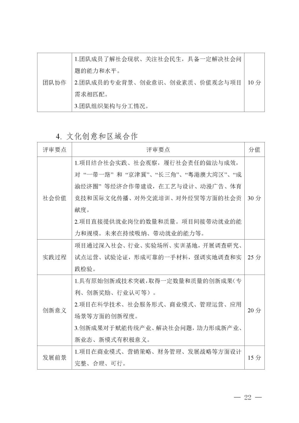
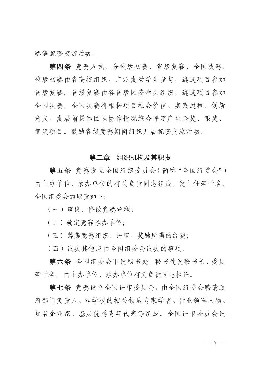
【文件】关于举办第六届“挑战杯”老员工创业计划竞赛的通知
2026年01月06日 11:02
上一条:
关于举办3377体育网站网页2026年全国老员工英语竞赛的通知
下一条:
关于2025学年秋季学期线下通识教育选修课程选课的通知
【
关闭
】