3377体育网站网页-优惠多多-快速访问
网站首页
关于我们
3377体育简介
现任领导
机构设置
联系方式
团队队伍
教学科研人员
实验技术人员
退休人员
人才培养
本科生培养
公司产品
获奖成果
教学资源
科学研究
科研动态
科研机构
团队建设
硕士学位授予点
实验中心
实验教学中心
省级实验示范中心
党群工作
党的建设
全面从严治党
学习资料
二十大专题
团学工作
通知公告
学工队伍
团学动态
规章制度
光荣榜
员工风采
下载专区
研究生招生
网站首页
>>
研究生招生
>> 正文
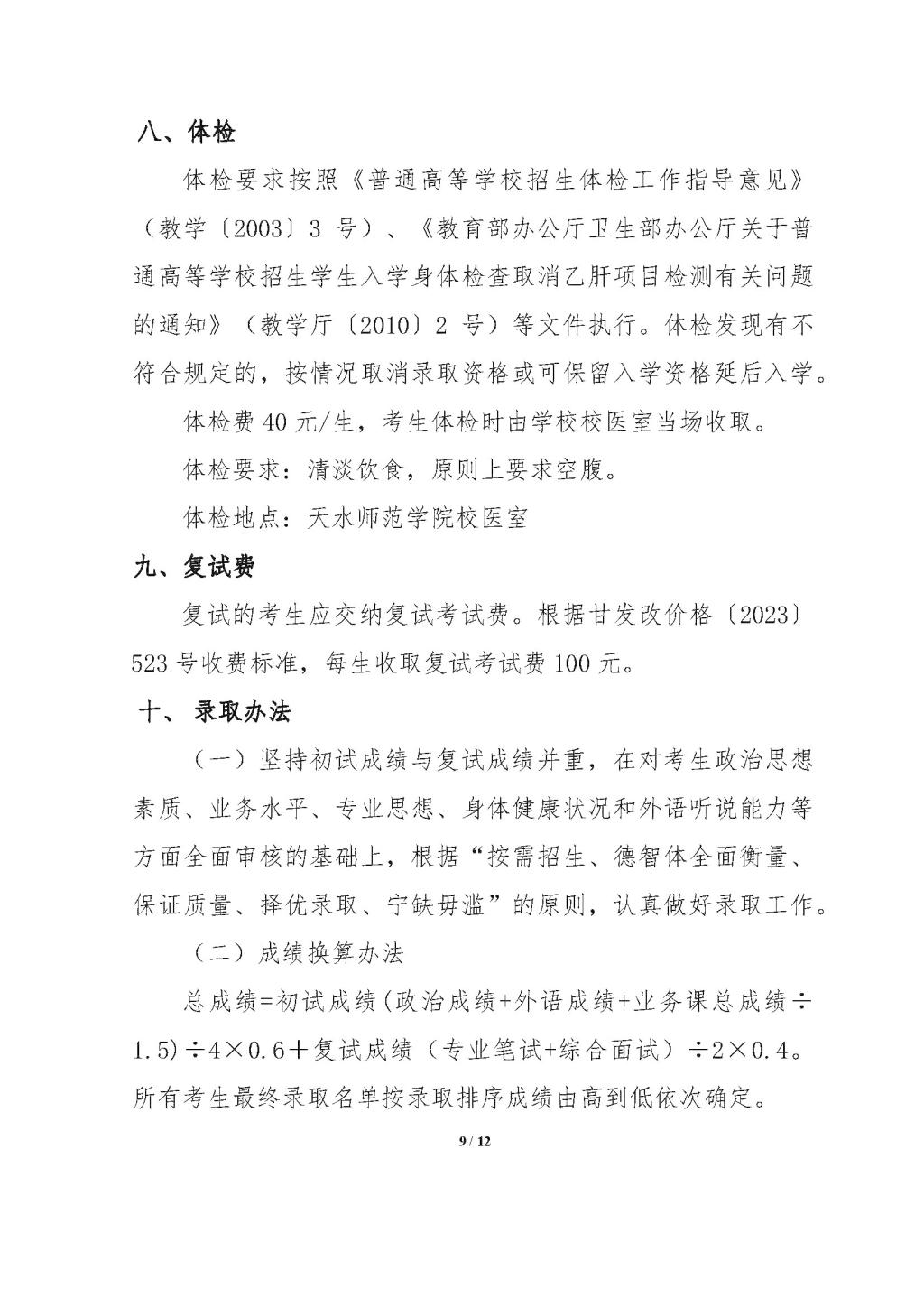
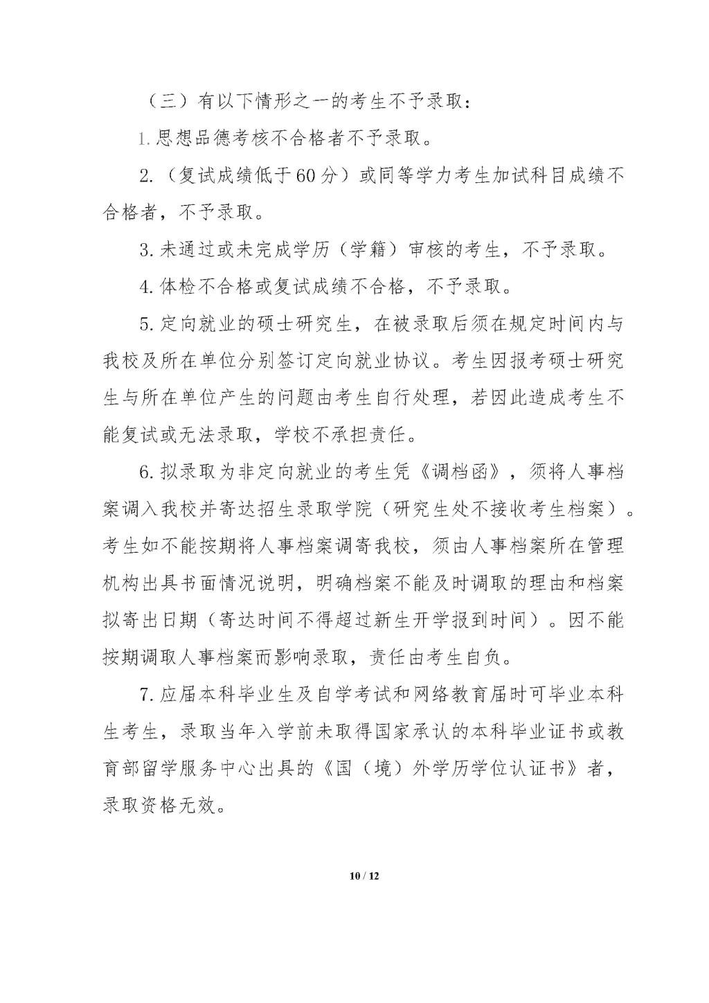
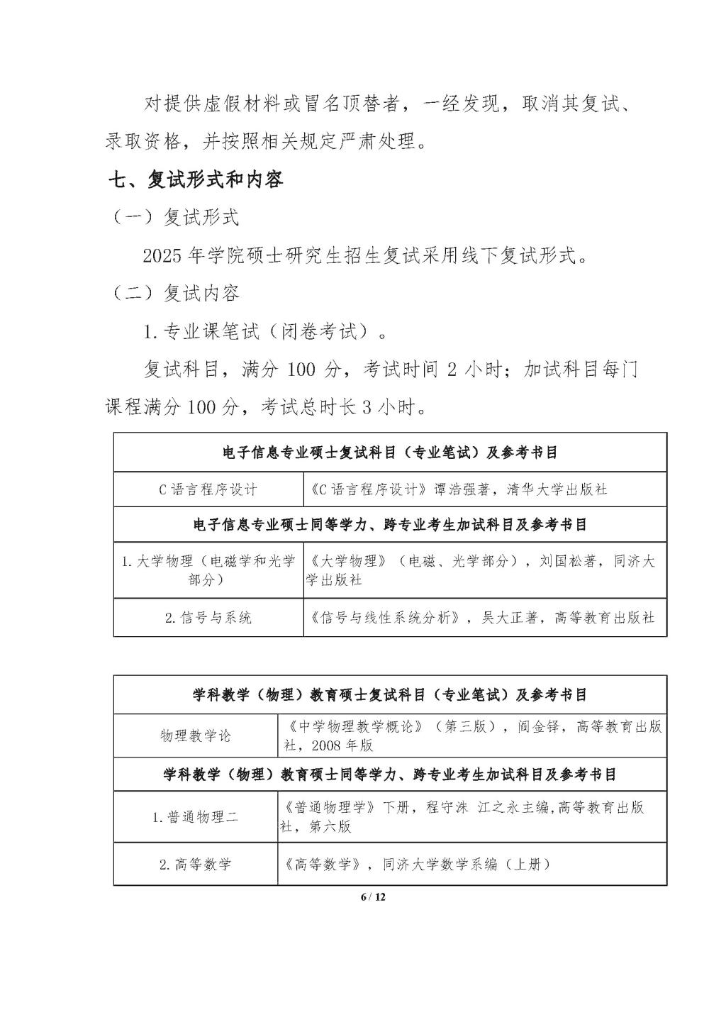
3377体育 2025年全日制硕士研究生招生复试录取工作细则
2025年03月26日 10:46
附件【
附件12025年硕士研究生复试考核登记表.doc
】已下载
次
附件【
附件32025年招收攻读全日制硕士研究生定向培养协议书.docx
】已下载
次
附件【
附件42025年硕士研究生复试考试费缴纳二维码.pdf
】已下载
次
附件【
附件22025年硕士研究生政治审查表.doc
】已下载
次
上一条:
3377体育网站网页2026年全日制电子信息专业硕士学位研究生招生简章
下一条:
2025年全日制电子信息专业硕士学位研究生招生简章
【
关闭
】